网站首页
资源频道
文章频道
备课中心
上传资源
高级搜索
帮助
资源名称
资源简介
如何搜索?
登陆
|
注销
|
注册
|
会员中心
您现在正在浏览:
网站首页
→
下载首页
→
初中试卷
→
九年级上册试卷
→
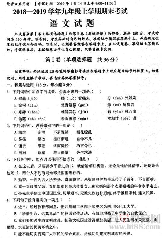
四川省自贡市2018-2019学年九年级上学期期末考试语文试题(扫描版)
手机网页:
浏览手机版
资源类别:
人教版 / 初中试卷 / 九年级上册试卷
文件类型:
doc
资源大小:
1.07 MB
资源评级:
更新时间:
2019/3/1 21:57:10
资源来源:
会员转发
下载情况:
本月:2 总计:81
下载点数:
0 下载点
如何增加下载点
点此下载
传统下载
资源简介:
此资源为用户分享,在本站免费下载,只限于您用于个人教学研究。
扫描版试卷。
点此下载
传统下载
搜索更多相关资源
说明:“点此下载”为无刷新无重复下载提示方式,下载文件会自动命名;“传统下载”为打开新页面进行下载,有重复下载提示。如果使用“点此下载”有困难,请使用“传统下载”。
提示:非零点资源点击后将会扣点,不确认下载请勿点击。
我要评价
有奖报错
加入收藏
下载帮助
下载说明:
没有确认下载前请不要点击“点此下载”、“传统下载”,点击后将会启动下载程序并扣除相应点数。
如果资源不能正常使用或下载请点击有奖报错,报错证实将补点并奖励!
为确保所下资源能正常使用,请使用[WinRAR v3.8]或以上版本解压本站资源。
站内部分资源并非原创,若无意中侵犯到您的权利,敬请来信联系我们。
本月下载
2025-2026学年九年级语文上册第五单元学
2025-2026学年九年级语文上册第五单元学
2025-2026学年九年级语文上册第四单元学
山西省大同市新荣区两校联考2025届九年
重庆市西北名校2025届九年级上学期开学
辽宁省辽阳市灯塔市2025届九年级上学期
湖南省长沙市天心区2025届九年级上学期
北京市2025-2026学年九年级上学期开学摸
江苏省宿迁市2025-2026学年九年级上学期
湖南省长沙市华益中学2024-2025学年九年
推荐下载
广东省广州市番禺区2024-2025学年九年级
云南省昆明市盘龙区2024-2025学年九年级
湖南省邵阳市2024-2025学年九年级上学期
安徽省安庆市2024-2025学年度第一学期期
广西柳州市2024-2025学年九年级上学期期
福建省漳州市2024-2025学年九年级上学期
广西桂林市2024-2025学年度上学期期末学
江西省南昌市2024-2025学年九年级上学期
江苏省常州市2024-2025学年第一学期九年
河南省实验中学2024-2025学年九年级上学