网站首页
资源频道
文章频道
备课中心
上传资源
高级搜索
帮助
资源名称
资源简介
如何搜索?
登陆
|
注销
|
注册
|
会员中心
您现在正在浏览:
网站首页
→
下载首页
→
初中试卷
→
中考模拟试卷
→
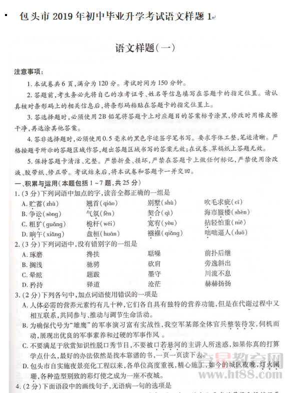
内蒙古包头市2019年初中毕业升学考试语文样题(一)(图片版)
手机网页:
浏览手机版
资源类别:
人教版 / 初中试卷 / 中考模拟试卷
文件类型:
doc
资源大小:
18.96 MB
资源评级:
更新时间:
2019/3/17 16:52:17
资源来源:
会员转发
下载情况:
本月:2 总计:112
下载点数:
0 下载点
如何增加下载点
点此下载
传统下载
资源简介:
此资源为用户分享,在本站免费下载,只限于您用于个人教学研究。
图片版试卷。
点此下载
传统下载
搜索更多相关资源
说明:“点此下载”为无刷新无重复下载提示方式,下载文件会自动命名;“传统下载”为打开新页面进行下载,有重复下载提示。如果使用“点此下载”有困难,请使用“传统下载”。
提示:非零点资源点击后将会扣点,不确认下载请勿点击。
我要评价
有奖报错
加入收藏
下载帮助
下载说明:
没有确认下载前请不要点击“点此下载”、“传统下载”,点击后将会启动下载程序并扣除相应点数。
如果资源不能正常使用或下载请点击有奖报错,报错证实将补点并奖励!
为确保所下资源能正常使用,请使用[WinRAR v3.8]或以上版本解压本站资源。
站内部分资源并非原创,若无意中侵犯到您的权利,敬请来信联系我们。
本月下载
2025年四川省绵阳市中考语文模拟试卷
2025年山西省运城市中考语文三模试卷
2025年广东省汕头市中考语文三模试卷
2025年安徽省安庆市中考模拟语文试卷(
河北省邢台市信都区2025年中考一模语文
广东省广州市番禺区2025年中考二模语文
2025年黑龙江省大兴安岭、黑河市、齐齐
2025年山西省百校联考中考语文模拟试题
2025年3月四川省成都市中考模拟语文试题
2025年江苏省宿迁市泗阳县中考语文三模
推荐下载
2025年安徽省安庆市中考模拟语文试卷(
2025年云南省昆明市五华区中考三模语文
2025年山东省济南市天桥区中考三模语文
山东省济南市2025年九年级学业水平考试
重庆市大足区2024-2025学年度下期期末测
2025年安徽省芜湖市中考三模语文试题
2025年安徽省安庆市中考模拟语文试卷(
黑龙江省哈尔滨市2025年中考语文模拟试
2025年河北省石家庄市中考语文押题试卷
2025年四川省成都市中考语文真题(解析